May 3, 2018
Edcon edition
News and Links
Protocol
Vitalik published shard fork choice POC, “a fork choice rule-based mechanism for how sharding can be bolted on top of the current ethereum main chain, with a specialized random beacon and shard block times of <10 seconds” (source with lots more)
Prysmatic Labs: sharding update
Latest Casper standup
Justin Drake: Plasma chain for offchain gas payments
Kelvin Fichter: Reliable exits of “limbo exits”
Swarm POC3 released ahead of their summit in Ljubljana next week
Stuff for developers
documentation for Chanterelle, FOAM’s Truffle competitor in Purescript
Proof of concept for a trustless ethereum mixer using zksnarks
Writing a dominance assurance contract
Set up a light geth node for 35 bucks
Detecting batchOverflow (and similar flaws) using Mythril. Or you can watch Bernhard’s conference talk
Releases
Geth v1.8.7 - fix for archive nodes exceeding 1 tebibyte
web3j v3.4.0 with dynamic gas support
“is live on mainnet” section
p2p video streaming platform Livepeer’s alpha release live on mainnet. See also Reddit thread.
Dharma live on mainnet, though in closed beta for bug bounty
KnownOrigin ERC721 marketplace live on mainnet
Reversible ETH with Silverwire live on mainnet, with a 5 gwei gas subsidy. Similar to Tabby from BlockCat
Ecosystem
Next cohort of Ethereum Foundation grants
b0x margin trading is live on Ropsten. Their contrast with dY/dX and Lendroid
Practical Plasma game examples from Loom
PoA sidechain bridge launches May 10th for tokens
Truebit April research update
ConsenSys Academy is developing a Coursera class
Infura: 15,000 registered devs, over 6 billion daily API requests, moving 1.6 petabytes monthly
Enterprise Ethereum Alliance releases architecture stack
Governance and Standards
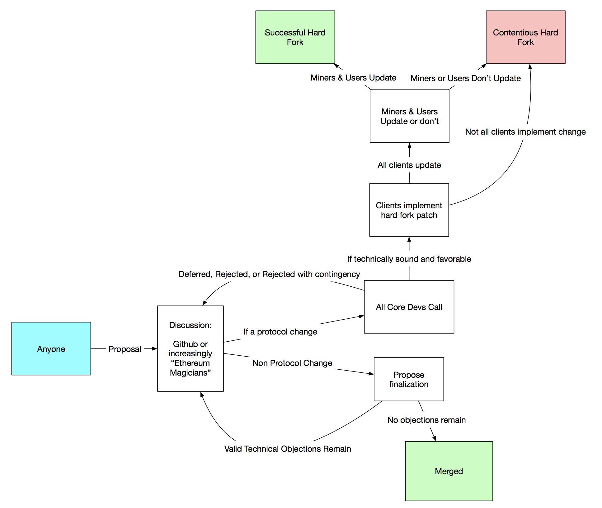
Hudson Jameson and Nick Johnson talk current Ethereum governance process. Or check Dan Finlay’s flowchart of EIP process. Also summaries of the EIP0 breakout sessions.
Aragon’s road to decentralization: minimum viable foundation
Discussion on ERC948 about a subscription standard
EIP1052: proposal for new EXTCODEHASH opcode
EIP1051: Arithmetic overflow detection for the EVM
ERC1056: Lightweight identity
Project Updates
Jaak launches music rights database pilot with Warner Music Group, Warner/Chappell, BMG and Global Music Rights
Brave growth stats: now over 2.2M monthly active users, 75% mobile (where it’s a must use). If you don’t use Brave yet, here’s my referral code.
Q&A on the Cellarius universe
Kyber Network to rebrand and also “facilitate ICOs”
localethereum adds 22 payment methods worldwide
Spankchain review of 1 month of beta
The Kauri stack
RightMesh video demo (2 mins)
A deep dive into Golem architecture
Hoard building an NFT exchange on OmiseGo. The FreeMyVunk idea lives.
An update to the OmiseGo roadmap
Interviews, Podcasts, Videos, Talks
Zaki Manian on Hashing It Out
Linda Xie and Avichal Garg on YC podcast
Zero Knowledge podcast does intro to zk proofs. So meta.
Text interview with Christian Reitwießner
A video walkthrough of Status Incubate
Podcast with Max Stein from Balanc3
Podcast with Nick Johnson on governance
Brian Fabian Crain on the other side of the mic with Software Engineering Daily
Tokens
Two reputation-like take on TCRs: layered TCRs and graded TCRs
Matt Lockyer on use cases for ERC998 composable NFTs
Livepeer’s “MerkleMine” token distribution method
Cofound.it’s Actionable Research, a product-market fit tool. Also their Q1 report
FOAM white paper
Wendy Xiao Schadeck: how to efficiently distribute tokens
General
Russia wants to become a leading geographic hub for blockchains, and Paul Vigna reports that perhaps American regulators want to help them. SEC and CFTC folks are meeting May 7 to discuss their approach to this space.
Joe Lubin: Ether is not a security and regulators understand that
Cosmos is “85% of the way to launch.”
Brave WSJ op-ed: The Internet’s ‘Original Sin’ Endangers More Than Privacy
GoldmanSachs to trade Bitcoin futures
Is Coinbase creating a centralized or decentralized financial system?
Next episode of HBO’s Silicon Valley is named “Initial Coin Offering.” Maybe the only surprise is that it is this season and not last.
Sergey Brin’s 2017 letter: “boom in computing . . . stemming from . . . the GPU-friendly proof-of-work algorithms found in some of today’s leading cryptocurrencies, such as Ethereum.”
Dates of Note
Upcoming dates of note:
May 3-5 -- Edcon in Toronto (livestream)
May 7-11 -- Swarm Summit in Ljubljana
May 10 -- Fluidity Summit on finance (NYC)
May 10 -- CryptoCup opens for World Cup predictions
May 11-12 -- Ethereal (NYC)
May 15 -- Kleros sale
May 16-17 -- Token Summit (NYC)
May 17 -- Blockchain, Accounting, Audit, and Tax conference (NYC)
May 17-19 -- Melonport hackthon in Zug
May 18-20 -- EthMemphis hackathon
May 19-20 -- Hacketh (Warsaw)
May 25 - 28th -- EthBuenosAires hackathon
June 1 – Blockchain for Social Impact Conference (Washington, DC)
If you appreciate this newsletter, thank ConsenSys
I'm thankful that ConsenSys has brought me on as an employee and given me time to do this newsletter.
Editorial control is 100% me. If you're unhappy with editorial decisions, blame me first and last.
Shameless self-promotion
Here's the link to this issue:
Most of what I link to I tweet first: @evan_van_ness
I also have an Ethereum podcast on the Bitcoin Podcast network.
This newsletter is supported by ConsenSys, which is perpetually hiring if you’re interested.
Did someone forward this email to you? Sign up to receive the weekly email (box in the top blue header)
